2018高等职业教育质量年度报告发布会在京举行
来源/作者:职业技术教育
时间:2018-07-16 10:12:34
点击数:

会议现场
7月15日上午,《中国高等职业教育质量年度报告》(简称《报告》)发布会在北京隆重举行。发布会由全国高职高专校长联席会议牵头组织,来自100多所高职院校,近20家中央级新闻媒体,上海市教育科学研究院、麦可思研究院等教育研究机构,中国高等教育学会、中国机校长联席会议主席董刚主持,高等教育出版社副总编林金安致欢迎词,《报告》编委会主任、上海教科院原副院长马树超对今年的高职质量报告进行了解读。

全国高职高专校长联席会议主席董刚主持会议

高等教育出版社副总编林金安致辞

质量年报编委会主任、上海教科院原副院长马树超进行解读
据悉,该《报告》受全国高职高专校长联席会议委托由上海市教育科学研究院和麦可思研究院共同编写,自2012年以来,已经连续7年发布,逐步形成了由学生成长长才、学校办学实力、政策发展环境、国际影响力、服务贡献力构成的“五维质量观”,探索建立了不同维度质量评价的指标体系,持续引导高等职业教育强化内涵、提升质量,成为社会了解高等职业教育的重要窗口。
会议现场
《报告》显示,在学生发展上,学生自信、上进等良好素养逐步形成,实践教学、社团活动的育人功能日益显现。毕业生就业率、月收入、专业相关度、母校满意度、自主创业比例、毕业三年职位晋升比例等指标稳中有升。毕业生就业质量进一步提高,职业发展上升空间更大,为阻断贫困代际传递作出贡献。在教育教学上,云计算、物联网、大数据、智能制造等相关专业快速发展,支撑新兴产业能力增强。高职院校深化产教融合过程中注重将产业先进技术等元素融入教学过程,企业的育人作用不断体现。专业教育与思想政治教育同向同行,呈现全方位育人的良好态势。信息化课堂教学渐入常态化,优质教学资源跨区域跨行业共建共享机制开始形成。在服务贡献上,高职教育服务脱贫攻坚呈现新态势,形成“专业支撑+产业扶贫”“组团式扶贫”等特色模式。校村合作、校镇合作成为城乡融合新模式,成为乡村振兴人才培养的新特点,一批中西部地区院校正在成为当地发展的新地标。优质院校得到地方政府和行业领军企业的认可与支持,为中国制造注入新动力。服务贡献50强院校整体水平有较大提升。在国际合作上,高职院校服务“一带一路”呈现区域特点,开放办学持续深化,境外办学更加多样化。专业教学标准和课程标准逐步得到国(境)外认可,来华留学与培训量增长明显但仍处于起步阶段,亟待高职院校加强专业标准建设,更需要各级政府的政策引导和资源支持。国际影响力50强整体水平提升。在政府责任上,产教融合校企合作、教育脱贫攻坚等政策密集出台,优质院校建设成效显现,创新发展行动计划进一步落实。高职教育生均公共财政经费继续增长。质量年报三级发布制度进入常态化,社会影响力增强。高职院校不平衡不充分发展问题亟待解决,高水平建设更需要强化中央财政的专项引导。
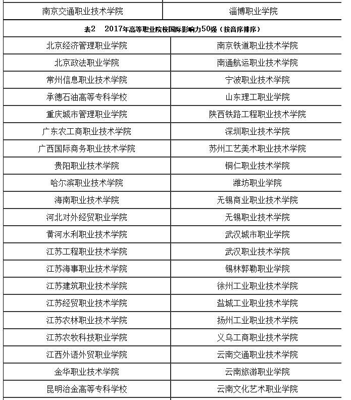
《报告》发布了“2017年高等职业院校服务贡献50强”“2017年高等职业院校国际影响力50强”和“2017年高等职业院校教学资源50强”。




《报告》提出中国高等职业教育发展面临三大挑战:一是产业快速发展亟盼专业建设水平提高。伴随新经济的快速发展,新技术、新产业、新业态、新模式调整和迭代周期不断缩短,高职院校新设专业的人才培养目标定位和规格跟不上职业岗位技术技能发展要求,专业教学内涵、资源和标准建设跟不上产业技术更新发展要求,院校传统专业的改造和融合跟不上发展型、复合型、创新型技术技能人才培养的发展要求。二是深化教书育人亟需加强教师责任意识。伴随高职院校贯彻从“思政课程”到“课程思政”的逐步深入,专业教育与思政教育同向同行,对教书育人提出了更高的要求。但是面对挑战,高职院校重教书、轻育人的现象仍然存在,重技能教学、轻素质提升的现象仍然存在,课课程思政融入专业教学过于教条化、形形式化、机械化与表面化的现象仍然存在。三是提升整体质量亟待改善高职治理能力。教育教学改革和治理能力改善相结合,是高职院校人才培养质量整体提升的有效保障。政府治理能力面临挑战,表现为部分地方政府履行教育职责仍不到位,高职教育区域发展的不平衡不充分现象尤为突出。如省办高职院校的财政投入能够有保证,而地级市属、行业企业属公办高职院校的经费投入难以得到保障,与国家鼓励多元化办学的倡导方向相悖;高职院校治理能力面临挑战,虽然完成了章程制定或修订,但是在实战中自觉依法办学、按章办事存在很大差距,院校内部行政与学术、教学与科研、学校行政机关与专业院系的资源配置和教师发展上缺乏合理的分配与激励机制,与国家关于“改革不停顿”的要求相悖。

会议现场
最后,针对三大挑战,《报告》提出三点期望:一是期期待各级政府拿出更多实际举措,如完善专业教学标准更新机制、实施专业认证制度等,加快落实国家关于深化产教融合的政策要求;高职院校更要积极融入区域产业发展战略,面向市场、开放办学,以产业发展需求为导向,加快专业内涵建设,提高人才培养质量。二是希望教育行政部门进一步加强高职院校师德师风教育和培养,全面提高教师教书育人能力,让教师更好地担当起学生健康成长指导者和引路人的责任。高职院校要进一步推进全员、全过程、全方位育人,将教师教书育人的责任意识落到实处。三是期望政府部门重视本地区高职教育教学质量和服务贡献能力的提高,加强对地级市属、行业企业属办高职院校经费投入的督导与检査,尤其要重视贫困地区高职院校对于推进地方经济社会发展的贡献和教育扶贫能力的提高,继续扶持一批具有发展能力和潜力而缺乏经费投入的院校,推进高职院校建立健全依法自主管理、民主监督、社会参与的治理结构,整体提高人才培养质量。(本刊记者:平和光)
文章来源:中国高职高专教育网,
https://www.tech.net.cn/web/articleview.aspx?id=20180715202527369&cata_id=N496,2018/7/15.
上一篇: 四川兴合田职业教育研究院一行前往我评估中心交流座谈下一篇: 云南省职业教育评估考察团来我院交流

滇公网安备:53010202000481号